Sat-Thur 08:00-17:00
+965-25727008
+965-25727009
Unipiles
News
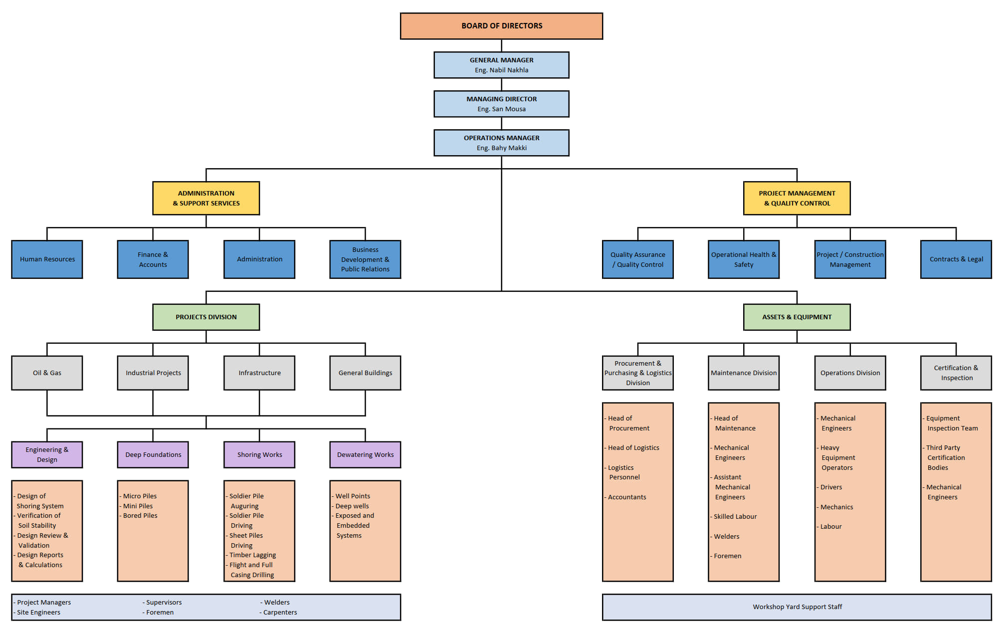
Management
Projects
Equipment
Case Study
Contact Us
Management
Home - Management